Python version of the MATLAB code in this Stack Overflow post: https://stackoverflow.com/a/18648210/97160
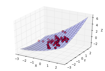
The example shows how to determine the best-fit plane/surface (1st or higher order polynomial) over a set of three-dimensional points.
Implemented in Python + NumPy + SciPy + matplotlib.
